АлАТ – аланинаминотрансфераза печени
АсАТ – аспартатаминотрансфераза печени
БДУ – без дополнительного уточнения
ВИЧ – вирус иммунодефицита человека
ГКС – глюкокортикостероиды
ИЛ – интерлейкин
МКБ 10 – Международная классификация болезней 10 пересмотра
ЩФ – щелочная фосфатаза печени
ФНОγ – фактор некроза опухоли γ
ФХТ – фотохимиотерапия
HCV (hepatitis C virus) – вирус гепатита С
HBs-антиген (hepatitis B surface) – поверхностный антиген вируса гепатита В
HIV (human immunodeficiency virus) – вирус иммунодефицита человека
MEDLINE – Medical Literature Analysis and Retrieval System Online
1. 2016 Клинические рекомендации «Экзема» Российское общество дерматовенерологов и косметологов
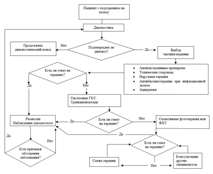
Алгоритм лечения
Алгоритмы ведения пациента

Медикаментозная терапия
Консервативное лечение
мебгидролин 100 мг перорально 2 раза в сутки в течение 5-10 дней.
клемастин 1 мг перорально или 2 мг внутривенно или 2 мг внутримышечно 2 раза в сутки в течение 5-10 дней.
хлоропирамин** 25 мг перорально 3-4 раза в сутки или 20-40 мг внутривенно или 20-40 мг внутримышечно 1-2 раза в сутки в течение 5-10 дней.
хифенадин 25 мг перорально 2 раза в сутки в течение 5-10 дней.
дифенгидрамин** 50 мг перорально 3 раза в сутки в течение 5-10 дней.
цетиризин** 10 мг перорально 1 раз в сутки в течение 14-28 дней.
лоратадин** 10 мг перорально 1 раз в сутки в течение 14-28 дней.
фексофенадин 120-180 мг перорально 1 раз в сутки в течение 14-28 дней.
Комментарии: использование инъекционных форм антигистаминных препаратов позволяет быстро достичь клинического эффекта. Антигистаминные препаратыII поколения (лоратадин, цетиризин, левоцетиризин, дезлоратацин, фексофенадин) являются медикаментозной терапией выбора. Если не удается адекватно контролировать зуд назначают антигистаминные препараты I поколения (акривастин, мебгидролин, диметиден, клемастин, хлоропирамин**, хифенадин), обладающие седативным эффектом (возможно чередование).
бриллиантовый зеленый спиртовой раствор 2-3 раза в сутки в течение 5-14 дней.
хлоргексидина биглюконата 0,05% водный раствор 2-3 раза в сутки в течение 5-14 дней.
раствор перекиси водорода 2-3 раза в сутки в течение 5-14 дней.
фукорцин спиртовой раствор 2-3 раза в сутки в течение 5-14 дней.
метиленовый синий 1-3% водный раствор или спиртовой раствор 2-3 раза в сутки в течение 5-14 дней.
алклометазона дипропионат 0,05%, крем, мазь, 2-3 раза в сутки в течение 10-20 дней.
бетаметазона дипропионат** 0,025%, 0,05%, спрей, крем, мазь 2 раза в сутки в течение 7-14 дней.
гидрокортизона 17-бутират 0,1%, крем, мазь 2 раза в сутки в течение 2-4 недель дней.
мометазона фуроат** 0,1%, крем, мазь, лосьон 1 раз в сутки в течение 2-4 недель.
бетаметазона валериат** 0,1%, крем, мазь 1 раз в сутки в течение 7-20 дней.
клобетазола пропионат 0,05%, крем, мазь 2 раза в сутки в течение 7-10 дней.
- Рекомендуется назначение паст, кремов, мазей, содержащих деготь, ихтиол, нафталан (5-10% дегтярная мазь, 2-5% мазь нафталана, 3-5% борно – 5-10% дегтярная мазь, 5% ихтиоловая мазь) наружно 2-3 раза в день (при выраженной инфильтрации – под окклюзионную повязку) в течение 2-3 недель до стихания острых воспалительных явлений.
- При инфекционной экземе рекомендуется наружная терапия одним из следующих комбинированных лекарственных средств, содержащих ГКС, антибактериальные и антимикотические препараты:
флуметазон + клиохинол мазь 2 раза в сутки в течение 7-14 дней.
флуоцинола ацетонид + неомицин мазь 2 раза в сутки в течение 7-14 дней.
фузидин натрий 2% гель 2 раза в сутки в течение 7-10 дней.
Комментарии: При острой экземе основными противовоспалительными средствами для местного применения являются глюкокортикостероидные (ГКС) препараты. Согласно Европейской классификации потенциальной активности, различают слабые (класс 1), средние (класс 2), сильные (класс 3), очень сильные (класс 4) ГКС для местного применения. При остром воспалении, характеризующимся отеком, гиперемией, экссудацией, целесообразно использовать средней силы, сильные, реже очень сильные ГКС. Для быстрого купирования острой стадии предпочтение отдается ГКС в форме спрея (бетаметазона дипропионат 0,05%).
При дисгидротической и себорейной экземе лечение проводится по схемам истинной экземы.
К противовоспалительным средствам для местного применения относятся препараты, оказывающие вяжущее действие (в виде примочек). Их использование уменьшает экссудацию и способствует образованию пленки, защищающей кожу от внешних раздражителей. На пораженные участки кожи накладывают сложенный в 6-8 слоев кусок марли, смоченный в холодном растворе. По мере согревания каждые 3-5 минут примочку меняют. Такая процедура продолжается 1-1,5 часа и повторяется ежедневно до исчезновения воспаления.
- При наличии выраженного воспаления или отсутствии тенденции к регрессу высыпаний рекомендуется назначение одного из следующих глюкокортикостероидных препаратов системного действия:
бетаметазон динатрия фосфат + бетаметазона дипропионат 2мг/5 мг (1 мл) внутримышечно №1-2 с интервалом 10 дней.
преднизолон** 25-30 мг перорально в сутки в течение 5-25 суток (при назначении более 7 дней с дальнейшим снижением дозы на 5 мг каждые 5 суток до полной отмены).
дексаметазон * 0,004-0,008 мг в сутки (1-2 мл) внутримышечно в течение 3-7 дней.
гидроксизин** 25 мг перорально 2-4 раза в сутки в течение 3-4 недель.
натрия хлорид 200-400 мл внутривенно капельно со скоростью 40-60 капель в минуту 2-3 раза в неделю № 3-5.
натрия хлорид + меглюмина натрия сукцинат + калия хлорид + натрия гидроксид + магния хлорид 200-400 мл внутривенно капельно со скоростью 40-60 капель в минуту 2-3 раза в неделю № 3-5.
Комментарии: при локализации высыпаний на нижних конечностях и выраженной отечности по согласованию с терапевтом возможно назначение мочегонных препаратов, при нарушении периферического кровообращения – антиагрегантов и венотоников, при эндотоксемии с целью удаления из кишечника аллергенов, нерасщепленных компонентов пищи и патологических метаболитов, образующихся при дисбиозе – энтеросорбентов.
- При наличии микробной экземы, вторичного инфицирования, лимфангиита, лимфаденита, повышения температуры рекомендуется назначение одного из следующих антибактериальных препаратов широкого спектра действия:
ампициллин + клавулановая кислота** 875мг+125мг (1 табл.) перорально 2 раза в сутки 7-10 дней или 500мг+125мг (1 табл.) перорально 3 раза в сутки 7-10 дней.
цефазолин** 1 г внутримышечно 2-4 раза в сутки в течение 7-10 дней.
цефотаксим** 1 г внутримышечно 3 раза в сутки в течение 7-10 дней.
цефтриаксон** 1-2 г внутримышечно или внутривенно 1 раз в сутки в течение 7-10 дней.
доксициклин** 200 мг перорально однократно, затем по 100 мг 2 раза в сутки в течение 7-10 дней.
гентамицин** 3 мг/кг в сутки внутримышечно в 2 введения в течение 7-10 дней.
левофлоксацин 250 мг или 500 мг перорально 1-2 раза в сутки в течение 5-7 дней.
офлоксацин** 200 мг перорально 2 раза в сутки в течение 5-7 дней.
ципрофлоксацин** 250 мг или 500 мг перорально 2 раза в сутки в течение 5-7 дней.
- При тилотической экземе в случаях выраженной инфильтрации, гиперкератоза и/или торпидности к проводимой терапии рекомендуется назначение ацитретина** 10-25 мг в сутки в течение 8-12 недель.
- Рекомендуется узкополосная средневолновая ультрафиолетовая терапия с длиной волны 311 нм на курс от 25 до 30 процедур 4-5 раз в неделю.
- При ограниченных формах экземы рекомендуется низкоинтенсивное лазерное излучение красного спектра с длиной волны 0,632 мкм и инфракрасного с длиной волны 0,8-1,2 мкм, на курс 15-20 процедур.
- В тяжелых случаях при распространенных формах экземы рекомендуется ФХТ 4 раза в неделю на курс 15-20 сеансов.
Немедикаментозная терапия
Иное лечение
- Рекомендуется соблюдение диеты: из рациона больных экземой исключаются яйца, цитрусовые, мясо птицы, жирные сорта рыбы, мясные бульоны, цельное молоко, орехи, газированные напитки, красные вина, морепродукты, бобовые, грибы, томаты, шпинат, шоколад, какао, кофе, приправы, майонез, острые блюда.
Лечение отдельных групп пациентов
Информация для пациентов
Предупреждение рецидива заболевания возможно при соблюдении следующих рекомендаций:
]]>













